Underestimating the Social Cost of Carbon
Thompson Rivers University
Carbon dioxide (CO2) is one of the primary greenhouse gases responsible for trapping heat within the Earth’s atmosphere. Any greenhouse gas released into the atmosphere has long-term implications since once carbon is added to the atmosphere, it stays around for a duration of 300 to 1,000 years (Buis, 2019). The effects of increasing CO₂ concentrations are seen in sea-level rise, extreme weather events, and biodiversity loss (IPCC, 2023). The economic consequences of these impacts are measured by the social cost of carbon (SCC), which is the estimated monetary damage caused by emitting one additional tonne of CO2 into the atmosphere. This commentary argues that the social cost of carbon is underestimated because economic models systematically omit key climate damages.
The true social cost of carbon is usually priced lower due to the omission of key sources of climate damage and risks. These omissions include tipping points, long-term economic growth losses, inequality effects, and Earth-system feedbacks (Moore et al., 2024; Pindyck, 2016).
When SCC is calculated based solely on easily measurable, short-term damages from the production function of output, it results in estimates far lower than the true social cost of the carbon being emitted (Nordhaus, 2017). In a meta-analysis, the SCC estimates vary widely depending on what damages are included, and what social discount rate is used (Wang et al., 2019).

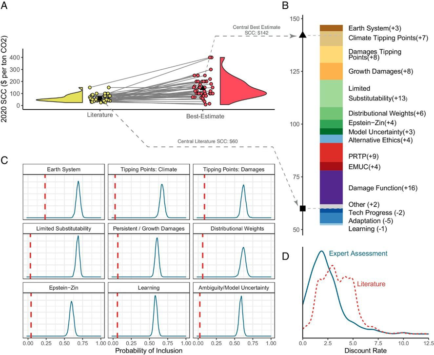
Figure 1. Expert survey on SCC values, model
structure, and discounting.
Figure reproduced from Moore et al. (2024). CC BY-NC-ND 4.0
Long Description
Economists use discount rates to convert future climate damage into its present-day value, but these rates are often set too high, which lowers the SCC values significantly. Since carbon lasts in the atmosphere for such a long time, most of the damages from today’s emissions occur far in the future (Rennert et al., 2022). Underestimating the social cost of carbon leads policymakers to make decisions based on inaccurate SCC values, further weakening climate policy. As a result, future generations are left with decreased biodiversity, more unstable weather patterns, and economic disruptions. The economic consequences become especially severe when high discount rates are used because these rates substantially reduce the weight given to future climate damage. As Nordhaus shows, even small adjustments in discounting assumptions can significantly increase SCC estimates, highlighting how sensitive climate valuation is to economic modelling choices (Nordhaus, 2017). By using a high discount rate, the SCC is underestimated; as a result, governments minimize the perceived urgency of today’s emissions and overlook the burden this imposes on future generations, who will ultimately be responsible for confronting the full effects of these decisions. This ethical issue was identified as early as Ramsey’s foundational work on intergenerational welfare, in 1928. Research shows that lowering the discount rate even slightly, for example from 3% to 2%, can double the SCC, demonstrating how sensitive climate valuation is to discounting choices (Rennert et al., 2022)
Ackerman and Stanton noted that SCC calculations often ignore distributional inequities, causing vulnerable nations to bear a disproportionate share of climate damages (Ackerman & Stanton, 2010). The IPCC explains that vulnerability is projected to rise fastest in small island developing nations and low-lying coastal regions, where communities depend heavily on climate-sensitive livelihoods, face growing risks of displacement, and have limited capacity to adapt to accelerating environmental change (IPCC, 2022). Ricke et al. further demonstrate that the highest country-level SCC values are concentrated in low-income, climate-vulnerable regions, which reinforces the inequitable burden of emissions (Ricke et al., 2018).
In summary, the persistent undervaluation of the social cost of carbon stems from incomplete modeling, problematic discounting practices, and unequal global impacts. Therefore, it not only affects climate action today but also forces future generation to confront the consequences of the decisions made today.
I would like to acknowledge the guidance provided by Dr. Peter Tsigaris, who reviewed my draft and offered feedback that helped refine my argument and strengthen the clarity of my analysis. I also used AI tools, including ChatGPT and the Consensus research engine, to support the development of this commentary. These tools assisted with grammar refinement, clarity improvements, and locating peer-reviewed research. All ideas, arguments, interpretations, and final editorial decisions are my own.
Ackerman, F., Stanton, E. A. (2010). The social cost of carbon. Stockholm Environment Institute;. https://www.paecon.net/PAEReview/issue53/AckermanStanton53.pdf
Buis, A. (2019).The atmosphere: getting a handle on carbon dioxide. Washington (DC): NASA; [accessed 2025 Oct 31]. https://science.nasa.gov/earth/climate-change/greenhouse-gases/the-atmosphere-getting-a-handle-on-carbon-dioxide/
Government of Canada. (2023). Social cost of greenhouse gas emissions: estimates and applications. Environment and Climate Change Canada; [accessed 2025 Oct 31]. https://www.canada.ca/en/environment-climate-change/services/climate-change/science-research-data/social-cost-ghg.html
Guo, J., Hepburn, C. J., Tol, R. S. J., Anthoff, D. (2006). Discounting and the social cost of carbon: a closer look at uncertainty. Environmental Science & Policy, 9(3), 205–216.
IPCC. (2022). Summary for policymakers. In: Climate change 2022: impacts, adaptation and vulnerability. Cambridge University Press.
Moore, F. C., Drupp, M. A., Rising, J., Dietz, S., Rudik, I., Wagner, G. (2024). Synthesis of evidence yields high social cost of carbon due to structural model variation and uncertainties. Proceedings of the National Academy of Sciences [accessed 2025 Dec 04]. https://doi.org/10.1073/pnas.2410733121
Nordhaus, W. D. (2017). Revisiting the social cost of carbon. Proceedings of the National Academy of Sciences, 114,1518–1523. https://doi.org/10.1073/pnas.1609244114
Pindyck, R. S. (2019). The social cost of carbon revisited. Journal of Environmental Economics and Management, 94, 140–160. https://doi.org/10.1016/j.jeem.2019.02.003
Rennert, K., Errickson, F., Prest, B., Rennels, L., Newell, R., Pizer, W., Kingdon, C., Wingenroth, J., Cooke, R., Parthum, B., Smith, D., Cromar, K., Diaz, D., Moore, F., Müller, U., Plevin, R., Raftery, A., Ševčíková, H., Sheets, H., Stock, J., Tan, T., Watson, M., Wong, T., & Anthoff, D. (2022). Comprehensive evidence implies a higher social cost of CO2. Nature, 610, 687–692. https://doi.org/10.1038/s41586-022-05224-9
Ricke, K., Drouet, L., Caldeira, K., Tavoni, M. (2018). Country-level social cost of carbon. Nature Climate Change, 8, 895–900. https://doi.org/10.1038/s41558-018-0282-y
Tol, R. S. J. (2023). Social cost of carbon estimates have increased over time. Nature Climate Change,13, 532–536. https://doi.org/10.1038/s41558-023-01680-x
Tol, R. (2024). Trends and biases in the social cost of carbon. Annals of the New York Academy of Sciences, 1548, 248–259. https://doi.org/10.1111/nyas.15340
Wang, P., Deng, X., Zhou, H., Yu, S. (2019). Estimates of the social cost of carbon: A review based on meta-analysis. Journal of Cleaner Production, 234, 1235–1248. https://doi.org/10.1016/j.jclepro.2018.11.058
Figure 1: Four-panel scientific figure summarizing expert survey findings about the social cost of carbon (SCC). Panel A displays two distributions of SCC estimates in 2020 dollars per ton of CO₂: values reported in the literature cluster around a central estimate of about $60, while expert best estimates are higher, with a central value of approximately $142. Panel B presents a stacked bar showing how different model assumptions increase SCC estimates, including damage functions, limited substitutability, growth damages, distributional weights, climate and damage tipping points, Earth system feedbacks, and ethical assumptions about discounting. Panel C contains multiple small plots showing the probability that experts include specific features in climate–economic models, such as Earth system dynamics, climate tipping points, damages tipping points, persistent growth damages, distributional weights, and model uncertainty. Panel D compares probability distributions of discount rates, showing that experts tend to favor lower discount rates than those commonly used in the literature.
Back to Figure 1
This work is licensed under a Creative Commons
Attribution-NonCommercial-ShareAlike 4.0
International license